人才是企业竞争力的关键,如何留住核心技术和管理人才是每个企业都会面临的重要课题。股权激励成为当下企业激励人才、留住人才的重要方式,发挥着不可替代的作用。
股权激励包含广泛,内容繁多,笔者开设股权激励专题,分篇对于股权激励相关问题进行逐一研究,由粗到细、由表及里,力图勾勒出一幅股权激励的立体镜像。
作为开篇,先介绍股权激励的起源及体系,这也是研究股权激励的逻辑起点。
一、股权激励的国外起源
(一)股权激励起源于美国家族理财中的委托代理成本
股权激励制度起源于19世纪50年代的美国,其产生与美国家族企业的发展密切相关。美国家族企业第一代企业主无法保证后代具有足够的能力管理家族企业,为了企业的星火相传,不得不求诸于外,聘请专门的职业经理人管理家族企业。这就不可避免的在家族企业主与职业经理人之间产生了利益冲突与博弈,经济学上称之为“委托代理成本”。随着职业经理人权利日增,双方的利益分化愈重,委托代理成本趋高,家族企业主不得不做作出妥协,通过给予职业经理人部分股份,将企业主与经理人的利益进行捆绑,以解决委托代理成本的问题,这就是最初的股权激励,后为企业广泛采用。
(二)股权激励成熟于美国高科技企业及上市公司
股权激励产生后在美国迅速发展。1952年,美国菲泽尔公司设计并推出了世界上第一个股票期权计划;1956年,美国潘尼苏拉报纸公司第一次推出员工持股计划(ESOP);1974年,美国国会通过《职工退休收入保障法》;1984年美国国会通过《1984年税收改革法》;1997年,美国有53%的上市公司实施了股票期权计划;时至今日,美国90%的高科技企业和80%以上的上市公司都实施了股权激励。股权激励实践在美国具有强大生命力。
二、股权激励的中国发展
(一)股权激励在清朝“山西票号”中早有萌芽
19世纪20年代初的山西票号盛极一时,总号设立在山西平遥、祁县、太古三县,其分号遍布各地90多个城市,总分号达600多个——北至恰克图,南至香港、琼州,西起迪化、拉萨,东到横滨、东京,一时之间执中国金融之牛耳,创造了“海内最富”的山西奇迹,促进了我国近代金融事业的发展。山西票号繁荣发展的制度之基就是“身股制度”。
何谓“身股制度”?了解身股制度需要先了解山西票号的经营模式,山西票号由一个或多个东家(股东)出资创立,后由财东聘请大掌柜(总经理)来负责票号的日常经营管理,财东与大掌柜之间是一种合约关系,称作“东掌关系”。“东掌关系”实际是一种合作关系,东家用金钱出资,称为“银股”或“财股”,掌柜以人力出资,称为“劳股”或“顶身股”。
银股与身股存在着区分,利润分配方面,银股与人股同权分配;责任承担方面,银股对票号承担无限责任,身股对票号的亏损不承担责任;在是否能继承方面,银股可以转让和继承,身股不能转让和继承。身股制度使财东的资本、掌柜的才干和伙计的劳力结合起来,并在中国传统文化和信用道义的基础上得以持久运作,形成了质朴的股份合作形式。
山西票号的激励机制是以股份制为组织形式,所有权经营权相互独立,以身股制为核心,以劳绩为取酬标准,以红利共享为长期激励方式,寓约束于激励之中,形成了早期朴素的股权激励制度。
(二)近现代股权激励的提出
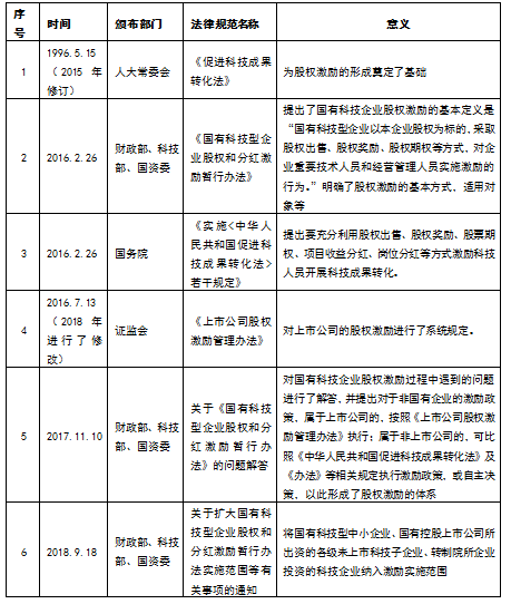
近现代股权激励制度根植于市场经济制度的建立,依托于现代企业的发展。我国现代股权激励实践兴起于90年代。1996年5月15日,国家颁布《中华人民共和国促进科技成果转化法》,为股权激励奠定了基础,但尚未明确的在法律规范中提出股权激励的概念。2016年2月26日,财政部、科技部、国资委颁布了《国有科技型企业股权和分红激励暂行办法》的通知(财资[2016]4号),正式提出了股权激励的概念。并在2017年、2018年得以进一步完善,以此基本形成了股权激励的法律体系。

三、中国股权激励的现代体系
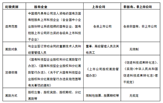
根据关于《国有科技型企业股权和分红激励暂行办法》的问题解答,结合股权激励的实践,我国股权激励分为两大体系。一是国有企业及相关企业的股权激励,二是非国有企业的股权激励,非国有企业的股权激励又分为上市公司和非上市公司的股权激励。体系图如下:

国有企业的股权激励、上市公司股权激励、非上市公司股权激励分别适用不同的法律法规,具有不同的适用对象、不同的操作模式、不同的激励工具,认识到这一点是开展股权激励工作的基本前提。下图从适用范围、法律依据、开展模式等方面对三种股权激励进行初步比较,以便对股权激励进行体系化理解。


本网站内凡注明“xxxx原创/专稿”的所有文字、图片和音视频稿件均属本网站原创内容,版权均属xxxx所有,任何媒体、网站或个人未经本网站协议授权不得转载、链接、转贴或以其他方式复制发表。已经本网协议授权的媒体、网站,在下载使用时必须注明“稿件来源:xxxx”。xxxx版权所有,未经xxxx书面授权,不得复制、引用或建立镜像,违者本网将依法追究责任。