一、关键绩效指标概述
(一)关键绩效指标的内涵
关键绩效指标(Key Performance Indicators,KPI)是指将组织战略目标经过层层分解而产生的、具有可操作性的、用以衡量组织战略实施效果的关键性指标体系。其目的是建立一种机制,将组织战略转化为内部流程和活动,从而促使组织获取持续的竞争优势。
关键绩效指标作为一种绩效管理工具,其核心思想是根据“二八”原则,认为抓住找到组织的关键成功领域(Key Result Areas,KRA),洞悉组织的关键绩效要素(Key Performance Factors,KPF),有效管理组织的关键绩效指标,就能以少治多、以点带面,从而实现组织战略目标,进而打造持续的竞争优势。其中,抓住关键成功领域是为了实现组织战略而必须做好的几方面工作;关键绩效要素是对关键成功领域的细化和定性描述,是制定关键绩效指标的依据。关键成功领域、关键绩效要素和关键绩效指标始终保持着战略导向性,三者的关系如图所示。

基于组织战略的KRA、KPF和KPI的关系鱼骨图
关键绩效指标体系的内涵通常包括以下几个方面。
1.关键绩效指标是衡量组织战略实施效果的关键性指标体系
关键绩效指标以战略为导向,即关键绩效指标是由组织战略层层分解得出的,是对组织战略的进一步分解和细化。当组织战略目标调整或改变的时候,关键绩效指标体系必须根据组织战略目标的变化做出相应的调整或改变,特别是当组织进行战略转型时,关键绩效指标必须及时反映组织战略新的关键成功领域和关键绩效要素。
2.关键绩效指标反映的是最能有效影响组织价值创造的关键驱动因素
关键绩效指标必须是“关键性的”,是对组织成功具有重要影响的。关键绩效指标可以引导管理者将精力集中在能对绩效产生最大驱动力的经营行为上,并及时了解和判断组织运营过程中出现的问题,及时采取提高绩效水平的改进措施。管理者应该抓住关键绩效指标进行管理,通过关键绩效指标将员工的行为引向组织的战略目标方向。
3.关键绩效指标体现的是对组织战略目标有增值作用的可衡量的绩效指标体系
关键绩效指标通过可量化或可行为化的方式,对管理者和员工的工作效果和工作行为进行最直接的衡量。组织通过关键绩效指标,可以落实组织的战略目标和业务重点,传递组织的价值导向,有效激励员工,确保对组织有贡献的行为受到鼓励,从而促进组织和员工绩效的整体改进与全面提升。
(二)关键绩效指标的类型
根据不同的标准,我们可以将关键绩效指标分为不同的类型。目前,其分类的依据主要包括关键绩效的指标层次、指标性质及其与组织战略目标的相关程度等。
1.按照关键绩效指标的层次划分
与绩效分为组织绩效、部门绩效和个人绩效一样,关键绩效指标体系也可以按照层次的差别分为组织关键绩效指标、部门关键绩效指标和个人关键绩效指标三个层次。其中组织关键绩效指标来自于对组织战略的分解;部门关键绩效指标来自于对组织关键绩效指标的承接和分解;个人关键绩效指标则来自于对部门关键绩效指标的承接和分解。这三个层次的关键绩效指标共同构成了组织整体的关键绩效指标体系。关键绩效指标体系的建立,强调在组织战略的牵引下,将组织的战略规划和目标通过自上而下的层层分解落实为组织、部门和个人的关键绩效指标,并通过在组织系统内推行关键绩效指标,将组织战略规划转化为内部管理过程和具体行动,从而确保战略目标的有效实施。
2.按照关键绩效指标的性质划分
根据指标性质的不同,我们可以将关键绩效指标分为财务指标、经营指标、服务指标和管理指标。其中财务指标侧重衡量组织创造的经济价值;经营指标侧重衡量组织经营运作流程的绩效;服务指标侧重衡量利益相关者对组织及其所提供的产品和服务的态度;管理指标侧重衡量组织日常管理的效率和效果。这种分类方式的目标、范例和作用如表所示。

关键绩效指标分类
(三)基于关键绩效指标的绩效指标体系
虽然关键绩效指标根据不同的分类方式可以分为不同的类型,但组织在实际构建以关键绩效指标为基础的绩效管理系统的时候,通常是以组织关键绩效指标、部门关键绩效指标和个人关键绩效指标为主体,其他分类方式为补充的。在管理实践中,关键绩效指标不是绩效指标的全部,还有一类绩效指标来源于部门或个人的工作职责,体现了组织各层次具体工作职责的基本要求,通常被称为一般绩效指标(Performance Indicators,PI)。在设计基于关键绩效指标的绩效管理体系的时候,通常组织层面的绩效指标都是关键绩效指标,而部门层面的绩效指标和个人层面的绩效指标则由关键绩效指标和一般绩效指标共同构成,如图所示。但是,不同部门所承担的这两类指标的构成不同,有的部门承担的关键绩效指标多,有的部门承担的关键绩效指标少,有的部门甚至不承担关键绩效指标。例如,对于一些支持性部门(如办公室、财务部、人力资源管理部等)而言,它们所承担的绩效指标更多的是来自部门的职能或职责,而不是源于组织战略的分解,因此,这类部门所承担的一般绩效指标所占比重较大,而关键绩效指标所占比重相对较小。个人层面的绩效指标也是由关键绩效指标和一般绩效指标构成的。

基于KPI的绩效指标体系
二、关键绩效指标的实施
关键绩效指标体系通常是采用画鱼骨图的方法来建立的。其基本思路是通过对组织战略的分析,找出组织获得成功的关键成功领域,再把关键成功领域层层分解为关键绩效要素。组织为了便于对这些要素进行量化考核和分析,还须将要素细分为各项指标,即关键绩效指标。组织要把战略置于绩效管理的核心,善用关键绩效指标来推进绩效管理实践,以发挥其战略导向的牵引作用。设计一个完整的基于关键绩效指标的绩效管理系统通常包含六个步骤,即确定关键成功领域、确定关键绩效要素、确定关键绩效指标、构建组织关键绩效指标库、确定部门KPI和PI以及确定个人KPI和PI,如图所示。其中,组织KPI的制定涉及关键绩效指标体系建立的前四步,这四步是设计关键绩效指标体系的关键和核心。
基于KPI的绩效指标体系的建立步骤
(一)确定关键成功领域
建立关键绩效指标体系的第一步就是根据组织的战略,通过鱼骨图分析,寻找使组织实现战略目标或保持竞争优势所必需的关键成功领域,即对组织实现战略目标和获得竞争优势有重大影响的领域。
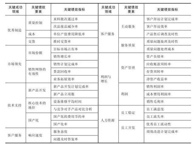
确定组织的关键成功领域,还必须明确三个方面的问题,一是这个组织为什么会取得成功,其成功依靠的是什么;二是在过去那些成功因素中,哪些因素能够使组织在未来持续获得成功,哪些因素会成为组织成功的障碍;三是组织未来追求的目标是什么,未来成功的关键因素是什么。这实质上是对组织的战略制定和规划过程进行审视,对所形成的战略目标进行反思,并以此为基础对组织的竞争优势进行剖析。某制造企业通过访谈和头脑风暴法,寻找并确定了该企业能够有效驱动战略目标的关键成功领域:优秀制造、市场领先、技术支持、客户服务、利润与增长和人力资源,如图所示。

某制造企业关键成功领域的确定(示例)
(二)确定关键绩效要素
关键绩效要素提供了一种描述性的工作要求,是对关键成功领域进行的解析和细化。它主要解决以下几个问题:第一,每个关键成功领域包含的内容是什么;第二,如何保证在该领域获得成功;第三,达成该领域成功的关键措施和手段是什么;第四,达成该领域成功的标准是什么。上述制造企业的关键绩效要素如图所示。

某制造企业关键绩效要素的确定(示例)
(三)确定关键绩效指标
对关键绩效要素进一步细化,经过筛选,关键绩效指标便得以确定。组织在选择关键绩效指标时应遵循三个原则:(1)指标的有效性,即所设计的指标能够客观地、最为集中地反映要素的要求;(2)指标的重要性,通过对组织整体价值创造业务流程的分析,找出对其影响较大的指标,以反映其对组织价值的影响程度;(3)指标的可操作性,即指标必须有明确的定义和计算方法,容易取得可靠和公正的初始数据,尽量避免凭感觉主观判断的影响。以优秀制造和市场领先为例,该企业确定的关键绩效指标如图所示。

某制造企业关键绩效指标的确定(示例)
(四)构建组织关键绩效指标库
组织在确定了组织关键绩效指标之后,就需要按照关键成功领域、关键绩效要素和关键绩效指标的三个维度对组织的关键绩效指标进行汇总,建立一个完整的关键绩效指标库,作为整个组织进行绩效管理的依据。上述制造企业汇总后的关键绩效指标库如表所示。

表某制造企业的关键绩效指标汇总表(示例)
(五)确定部门KPI和PI
部门绩效指标一般由关键绩效指标和一般绩效指标构成。关键绩效指标绝大部分来自于对组织关键绩效指标的承接或分解,也有一部分是部门自身独有的指标。一般绩效指标通常来源于流程、制度或部门职能。
组织目标的实现需要部门的支持。对组织关键绩效指标的承接和分解是制定部门绩效指标的关键环节。因此,管理者在获得组织关键绩效指标后,就应当考虑将这些指标通过承接和分解两种形式落实到具体部门,形成部门关键绩效指标,如图所示。
首先,管理者要确认这些指标能否直接被相关部门承接。有些关键绩效指标是可以直接被部门承接的,如单位产值费用降低率、新产品立项数等,这些关键绩效指标就可以直接被确定为部门关键绩效指标。
其次,对不能被直接承接的指标,则需要管理者对这些指标进行进一步的分解。对关键绩效指标进行分解的方法通常有两种,一是按照组织结构分解,二是按主要流程分解。例如,“次品废品降低率”这一关键绩效指标需要由采购部门的“采购有效性”、品质保证部的“不合格品再发生率”和生产部的“生产技术问题处理的有效性”几个指标共同支撑才能实现。

部门关键绩效指标的确定
在一般情况下,组织关键绩效指标需要全部落实到具体的部门,否则必然会导致重要工作遭到忽视。部门关键绩效指标的确定也可以被看作在组织关键绩效指标库中根据分工进行指标选择的过程。例如,某汽车制造厂按照指标承接和分解的原则,将组织关键绩效指标落实到具体的部门,该汽车制造厂关键绩效指标的分解矩阵如表所示。
表某汽车制造厂关键绩效指标分解的矩阵表(示例)

表某汽车制造厂关键绩效指标分解的矩阵表(示例)
由于部门绩效指标通常包含关键绩效指标和一般绩效指标,并且所有的绩效指标都需要全面体现在部门绩效计划中。上述汽车制造厂的销售中心通过承接或分解组织关键绩效指标确定了部门的关键绩效指标,再补充来自于部门职责和工作流程的一般绩效指标,就获得了该部门的绩效指标体系,如表所示。

某汽车制造厂销售中心绩效计划表(示例)
(六)确定个人KPI和PI
个人关键绩效指标的确定方式同部门关键绩效指标的设计思路一样,主要是通过对部门关键绩效指标的分解或承接来获得的,如图所示。个人绩效指标体系同样包括关键绩效指标和一般绩效指标两类指标。其中一般绩效指标通常来源于员工所承担职位的职责,也有部分来自于对部门一般绩效指标的承接和分解。

个人关键绩效指标的确定
所有部门关键绩效指标最终都需要有人来承担,这样才能确保组织战略能够有效指导员工的工作行为。但是,不同的岗位承担关键绩效指标的数量有很大的差异,有的岗位承担的关键绩效指标数量多,有的岗位承担的关键绩效指标数量少,甚至有的岗位承担的全是一般绩效指标,没有关键绩效指标。从某公司企管部信息化管理员的绩效评价表中可以看出,该员工承担了六个关键绩效指标和三个一般绩效指标,如表所示。

某公司员工月度绩效评价表(示例)
三、指标权重与员工责任
设计良好的关键绩效指标是绩效管理成功的保障,它所提供的基础性数据是绩效改进的依据和绩效评价的标准。通常关键绩效指标对个人行为具有引导和规范作用。不同类型的指标以及同一被赋予不同权重的指标,都会对员工产生不同的影响。
一个岗位的关键绩效指标的数量一般应该控制为5~10个。指标过少可能导致重要工作被忽略,指标过多可能出现指标重复现象,并且可能分散员工的注意力。每个指标权重一般不高于30%,但是也不能低于5%。
指标权重过高可能导致员工“抓大放小”,而忽视其他与工作质量密切相关的指标;而且权重过高可能造成绩效评价的风险过于集中,万一员工未完成该指标,则其整个绩效周期的奖金薪酬都会受到很大的影响。指标权重太低则对评价结果影响力小,也容易造成无法突出重点工作的问题。为了便于计算,指标权重一般取5的倍数,得分也一般使用线性变化计算比例。表所示为对每种类型的关键绩效指标的权重分配进行的举例说明。

关键绩效指标类别(示例)
员工绩效是结果与行为过程的集合体。对于处在不同层次和担任不同角色的员工而言,反映其工作绩效结果和行为过程的关键绩效指标所占的比重是不一样的。因此,组织在设置关键绩效指标权重时,就要考虑员工所处的不同层级。由于高层管理者对组织的整体经营管理负责,因此对财务指标负有更大的责任,也就是说,在其评价指标中,财务指标所占的权重应较大。中层管理者的经营、服务类指标的权重应该更大,如图所示。

关键绩效指标权重在不同层级员工中的分配
在一个企业中,履行不同职能的员工对企业绩效所发挥的作用是不同的,这决定了其对关键绩效指标的责任也有所不同。企业前端部门(销售等)比后端部门(生产等)的财务指标权重大;一般情况下,职能部门的财务指标权重偏小,经营、服务指标权重偏大,如图所示。

关键绩效指标权重在不同职能员工中的分配

本网站内凡注明“xxxx原创/专稿”的所有文字、图片和音视频稿件均属本网站原创内容,版权均属xxxx所有,任何媒体、网站或个人未经本网站协议授权不得转载、链接、转贴或以其他方式复制发表。已经本网协议授权的媒体、网站,在下载使用时必须注明“稿件来源:xxxx”。xxxx版权所有,未经xxxx书面授权,不得复制、引用或建立镜像,违者本网将依法追究责任。